유럽방폭인증 (ATEX)

ATEX 인증 / 심사

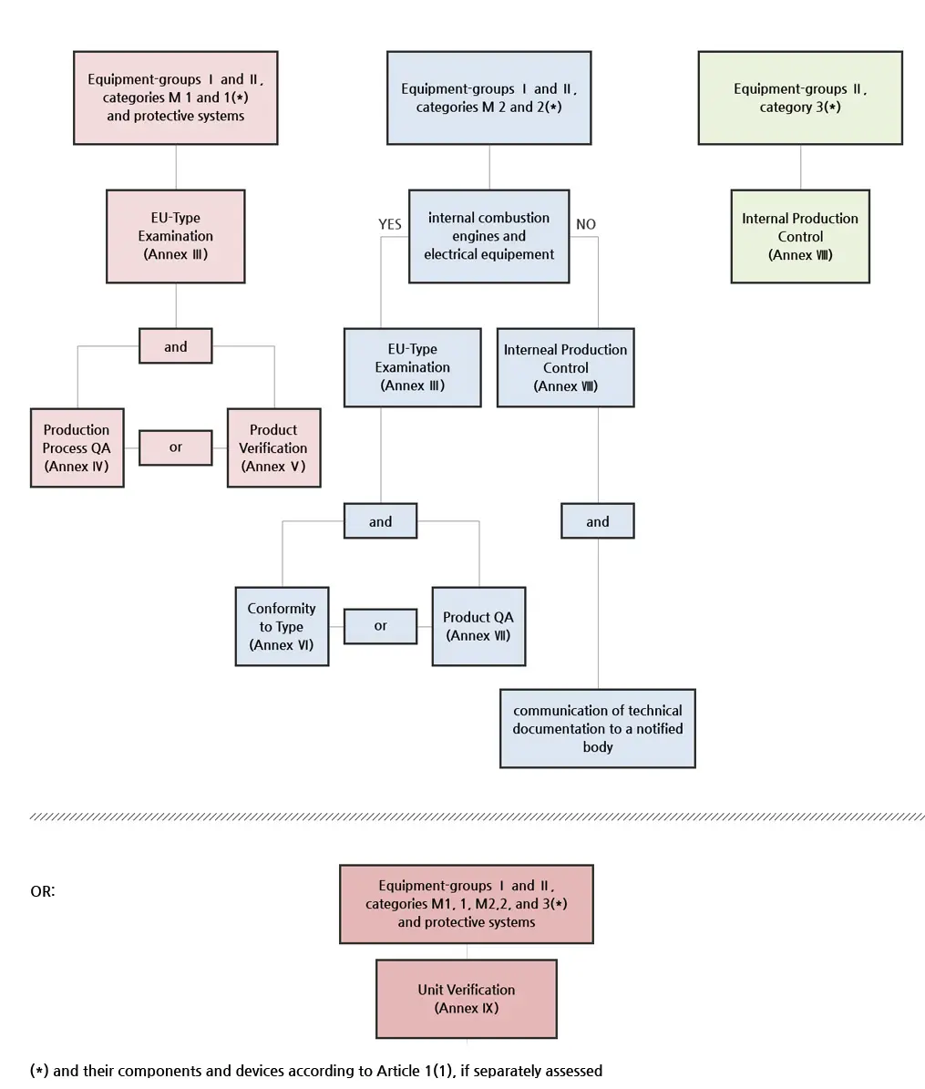
Directive 2014/34/EU 는 폭발 위험이 있는 환경에서 사용되는 장비 및 보호 시스템과 관련된 지침으로 유럽연합(EU) 시장에서 사용되는 방폭 제품의 제조업체, 수입자, 유통업자 등의 경제 주체는 이 지침에 따라서 제품을 준수할 책임이 있습니다. 제조업체는 EU 적합성 선언서 (EU declaration of conformity)를 작성해야 하고, 적합성이 확인된 제품에는 ATEX 인증 마크를 부착해야합니다.
DEKRA 는 ATEX 인증 테스트 서비스를 고객에게 제공합니다. DEKRA는 방폭 기기 시장에 대한 풍부한 지식을 보유하고 있으며 방폭기기 관련 업종의 제조사 및 근로자의 위험을 줄이는 데 기여하고 있습니다.
관련된 링크들